česky english Vítejte, dnes je středa 12. listopad 2025

Zátěže je třeba chránit. Ideálně s diodou

24.09. 2025 | Články
Autor: Jan Robenek
002-01.jpg

Slovo „ideální“ musíme používat s rozvahou. Co když je ale v souvislosti s diodami zmíní sama firma Diodes? To je v pořádku, jde o běžný termín.

 

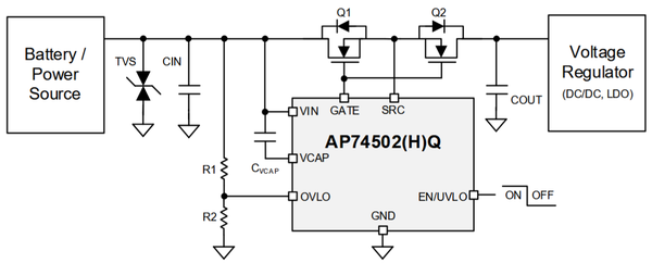
Nabídka známého výrobce se v červenci rozrostla o dvojici 80V kontrolérů s předpoklady pro práci v automobilovém průmyslu dle AEC-Q100, třídy 1, kde společně s vnějšími tranzistory FET zajistí spolehlivou a robustní ochranu proti přepólování či přepětí. Uplatní se u pokročilých asistenčních systémů řidiče ADAS, řídicích modulů, v infotainmentu, osvětlení, při nabíjení cestou USB apod. Neztratí se ani v oblasti průmyslové automatizace, typicky u PLC. Seznamte se, integrované obvody AP74502Q, resp. AP74502HQ v jednoduchých pouzdrech typu SOT28 s osmi vývody. Odlišující koncovka „H“ zde souvisí se špičkovým proudem, ke kterému se ještě dostaneme.

 

Prvky, označované též jako „ideal diode controller“, nabízí vše potřebné k zajištění efektivní a také rychlé ochrany proti přepólování. V kontextu spínání připojené zátěže, resp. jejího odpojování, budou rovněž reagovat na přechodové jevy, provázející riziková přepětí, nebo jindy zase podpětí. Struktura na svém vstupu Vin ustojí souměrně až 80 V, takže při bateriovém napájení s přehledem vyhovuje nejen 12V či 24V systémům, ale také v případě slibného napětí 48 V, pokud jde např. o „turbonabíjení“, ještě lepší brzdění s rekuperací nebo též efektivnější distribuci energie s klesajícími požadavky na kabeláže. Dlužno proto zmínit, že na rozdíl od ideálních diod s funkcí blokování zpětného toku proudu jsou zmíněné součástky vhodné právě pro aplikace, kde vysloveně počítáme s návratem energie zpátky ke vstupu. Ošetřit lze přitom i jevy, provázející odlehčení zátěže.

 

002-02 (png)

 

Na opačném konci vstupního rozsahu kontrolérů AP74502Q či AP74502HQ v ceně přibližně 30 centů (platí při odběru 1000 ks) stojí za každé teploty napětí o velikosti 3,2 V, resp. 3,9 V v případě náběhu systému, což vhodně nahrává situacím okolo studeného startu. Obvody pak řídí dvojici vnějších, a vzájemně provázaných, tranzistorů MOSFET s kanálem typu N. Zapojení ve smyslu „back-to-back“, tedy jeden za druhým, však není podmínkou. Z principu lze totiž využívat i dílčí samostatné funkce, tzn. ochranu proti přepólování či přepěťovou pojistku, kdy nám pokaždé stačí jediný, polem řízený tranzistor FET.

 

002-03 (png)

 

Spínače lze navíc díky špičkovému proudu Igate_sink na úrovni 2370 mA v případě nutnosti rychle i vypnout. Klidový odběr Iq činí s aktivní nábojovou pumpou 62 µA, zatímco v režimu shutdown odebíráme ze zdroje přibližně jeden mikroampér. Dříve avizovaný rozdíl ve špičkovém proudu Igate_source pak odráží buď velkost 60 µA pro hladký, řízený náběh s limitací, nebo také 11 mA u „háčkové“ verze AP74502HQ. To již odpovídá předchozí nabídce obdobných kontrolérů od firmy Diodes. Externí MOSFETy proto spínají rychleji, typicky během jedné mikrosekundy.

 

Připraveno s využitím zprávy 80V Low IQ Ideal Diode Controllers from Diodes Incorporated Simplify Reverse Battery Polarity and Overvoltage Protection in Modern Automotive Architectures.

 

robenek@dps-az.cz