česky english Vítejte, dnes je neděle 17. květen 2026

Nejlepší trafo je to, které není vidět. Na čipu o něm pouze víte

13.04. 2026 | Články
Autor: Jan Robenek
00_ilustr.jpg

S transformátory, které jsou na deskách plošných spojů rády středem pozornosti, bývá kříž. A kdyby se jen složitě vyráběly. Vývojáři musí bedlivě hlídat i rušení a také si dobře rozmyslet, zda bude jejich dominantní pozice zase tak neotřesitelná. Zvláště, když tu máme různé mechanické vlivy v čele s otřesy a vibracemi, které jen tak neustanou.

 

Jak se v tom všem „nezamotat“? Nechte starosti přímo na výrobci integrovaného obvodu, který to s planárními mikrotransformátory umí. Jasně, budeme omezeni výkonem, ale jinak máme docela volné ruce. V případě spínaných měničů s galvanickým oddělením, které již nemusí být zase tak složité, nám v protikladu k zabrané ploše poroste spíše hustota výkonu. A to ještě nemusíme na výšku překročit ani jeden milimetr.

 

Zní to až příliš nereálně? Vývoj se ve společnosti Texas Instruments rozhodně nezastavil, protože jejich DC/DC moduly mají neustále kam růst. Tedy alespoň obrazně.

 

c013-01 (jpg)

 

Důležité je nevyčnívat

Tři sta padesát modulů, sloužících k napájení – to není v Texasu žádná konečná. Firma totiž koncem března přišla s dalšími dvěma novinkami [1], o kterých jsme již na stránkách DPS Elektronika od A do Z krátce informovali. V případě spínaných integrovaných obvodů UCC34141-Q1, navržených pro potřeby automobilového průmyslu, počítejte se vstupním rozsahem 5,5 V až 20 V a provedením o velikosti 5,85 mm × 7,50 mm × 2,65 mm. Další měniče, označované nyní jako UCC33420, budou ještě menší, uvažují pouze pět voltů a zaberou jen 4 mm × 5 mm × 1 mm. Dosažené výsledky, a to i s postupem času, názorně ilustrují fotografie.

 

c013-02 (jpg)

 

Oba izolované moduly vychází z chráněné technologie IsoShield™ se kterou vykazují až trojnásobně vyšší hustotu výkonu, než lze dosáhnout v návrhu složeném z jednotlivých součástek. Rozměry výsledného řešení nám proto mohou klesnout až o sedmdesát procent.

 

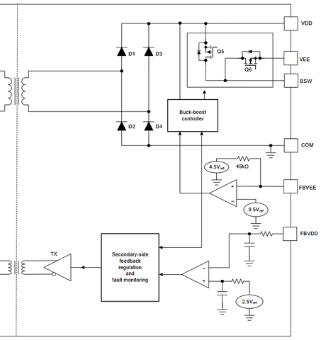
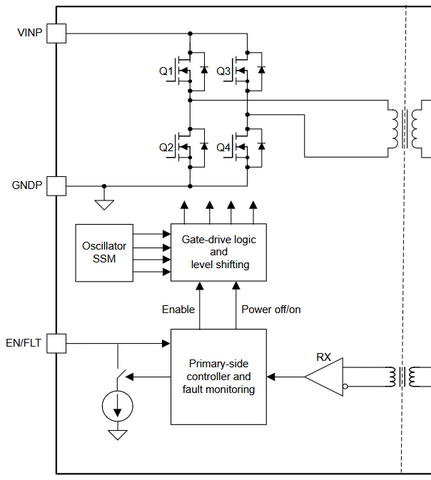
Pod jednou „střechou“ tak z pohledu blokového diagramu hned vedle silových MOSFETů, diod či pasivních součástek nechybí ani dva zcela drobné planární transformátory. Hlavní z nich stojí pokaždé v cestě mezi vstupem a výstupem, zatímco ten druhý nesmí chybět mezi vlastními bloky pro zpětnovazební regulaci s dohledem na sekundární straně a spolupracujícím kontrolérem, který bude zapojený na primáru. V praxi to pak vyžaduje pouze pár dalších součástek okolo. Vysoká míra integrace se totiž nevyhýbá ani zdrojům napájení. Diskrétní součástky jsou sice stále jejich nedílnou součástí, mnohem častěji se však „zabydlují“ spíše v integrovaných obvodech než venku okolo nich.

 

c013-03 (jpg)

 

Pro pořádek ještě doplníme, že možnostem IsoShield™ v Texasu směle sekunduje další přístup, označovaný tentokrát jako MagPack™. Jak jsme již ilustrovali dříve na příkladech zdrojů bez galvanického oddělení, opět modulů, jejichž rozměry nepřekračují 2,5 × 3 mm [2], vše se bude točit okolo způsobu zapouzdření obvodů s vestavěnými indukčními prvky a nově vyvinutými materiály – tzv. „magnetics in package“.

 

Kladně i záporně a s pěti kilovolty

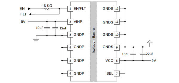
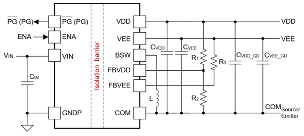
Ale zpátky k novinkám s technologií IsoShield™ a prvnímu DC/DC modulu UCC34141-Q1 (Preview) s posílenou izolací, který se poplatně AEC-Q100 zpravidla využije při odděleném napájení budičů hradel výkonových tranzistorů na bázi karbidu křemíku (SiC) nebo také IGBT [3]. Vzdušné či povrchové vzdálenosti zde u pouzder typu SSOP se 16 vývody dosahují 8,2 mm, zatímco výrobce při teplotě okolí +85 °C stále ještě slibuje výstupní výkon až 1,5 W a z principu počítá hned se dvěma výstupy VDD (15 až 20 V) či záporným VEE (-2 až -8 V) v rozsahu nastavitelném pomocí odporového děliče. Vstupní záběr měniče pokrývá oblast od 5,5 V do 20 V a dále si poradí s přepětím až do 28 V. Přesnost regulace zdroje s adaptivní modulací v rozprostřeném spektru SSM (žádná politika, pouze jako Spread Spectrum Modulation) ve výsledku činí ≤±1,5 %, resp. ≤±5 %.

 

c013-04 (png)

 

Systém s VISO = 5 000 VRMS nebo CMTI více než ±250 kV/μs, vybavený řadou ochran, ale i doplňkových funkcí, tak třeba u elektromobilů vstupuje rovnou mezi 800V bateriové systémy na straně jedné a nízkonapěťové řídicí obvody na straně druhé (z miniaturních transformátorů zde ostatně mohou vedle spínaného zdroje těžit i samotná hradla, tentokrát při jejich ovládání, kdy s výhodou v cestě budicího signálu nahrazujeme problematické optočleny, jak jsme o tom psali nedávno v [4]). Neztratí se ani v datových centrech, u nabíjecích stanic, v průmyslových AC/DC systémech apod. Bystrému čtenáři každopádně neunikne jediná SMD indukčnost, zapojená u snižujícího – zvyšujícího měniče UCC34141-Q1 zvenčí mezi vývody BSW a COM. Výrobce doporučuje velikost 3,3 μH až 10 μH, pokud ovšem zdroj neprovozujeme v režimu s jednoduchým výstupem. To pak necháváme vše plavat.

 

c013-05 (png)

 

5 V, 1,5 W a milimetr na výšku

Další z novinek od firmy Texas Instruments s modulací SSM, průmyslové DC/DC moduly UCC33420 (Active), jsou již o poznání jednodušší [5]. Mohou tak při udržení stejné výkonové hladiny jednoho a půl wattu nabídnout ještě menší rozměry, které poplatně zapouzdření typu VSON s dvanácti vývody dosahují nyní 4,0 × 5,0 mm. K tomu si dále přičtěte pouhý jeden milimetr na svislé ose nebo vzdušné či povrchové vzdálenosti přes 4,1 mm.

 

Ano, transformátor je opět nedílnou součástí řešení, vykazujícího tentokrát VISO = 3 000 VRMS. Vstupní napěťový rozsah se každopádně omezuje na úzké okno 4,5 až 5,5 V, kdy na opačném konci bariéry počítáme s typickými 5,0 V a proudovým odběrem 300 mA. Výrobce k tomu stanovuje odezvu na změnu zátěže 0,5 %, resp. 4 mV/V, pokud jde o kolísání vstupu. Drobné zdroje se uplatní v zapojeních s RS-485, RS-422 či CAN, u obvodů pro galvanické oddělení číslicových signálů (psali jsme třeba v [6]), ve světě PLC apod. A zase tolik starostí si navzdory pokročilé miniaturizaci nemusíme dělat ani s teplotními charakteristikami či elektromagnetickým vyzařováním (EMI, [7]).

 

c013-06 (png)

 

S chráněnou technologií IsoShield™ od Texasu je určitě dobré počítat. V jediném provedení na způsob SiP (System-in-Package) „vše v jednom“ se tak za účelem návrhu robustního spínaného DC/DC zdroje s galvanickým oddělením potkávají všechny klíčové prvky, od řízení přes koncový stupeň až po drobný planární transformátor, doplněné o řadu užitečných funkcí nebo také ochran. Hustota výkonu je opět ve hře, stejně jako spolehlivost či krása výsledného řešení, která i zde spočívá v jednoduchosti.

 

c013-07 (png)

 

Odkazy:

[1] Tisková zpráva, https://www.ti.com/about-ti/newsroom/news-releases/2026/2026-03-23-ti-unveils-high-performance-isolated-power-modules-to-advance-power-density-in-data-centers-and-evs.html

[2] Technologie MagPack aneb když méně znamená více, https://www.dps-az.cz/clanky/id:101522/technologie-magpack-aneb-kdyz-mene-znamena-vice

[3] DC/DC moduly UCC34141-Q1, https://www.ti.com/product/UCC34141-Q1?hqs=evt-tsw-inno-apec2026_null-pr-pf-apec2026-ww_en

[4] Místo optočlenů trafo? Hradlům stačí mikroskopické, https://www.dps-az.cz/clanky/id:104734/misto-optoclenu-trafo-hradlum-staci-mikroskopicke

[5] DC/DC moduly UCC33420, https://www.ti.com/product/UCC33420?hqs=evt-tsw-inno-apec2026_null-pr-pf-apec2026-ww_en

[6] Digital Isolator: oddělit data nestačí, přidejte i napájení, https://www.dps-az.cz/clanky/id:51849/digital-isolator-oddelit-data-nestaci-pridejte-i-napajeni

[7] Isolated power modules with IsoShield™ technology cut solution size by as much as 70%, https://www.ti.com/lit/ta/ssztdc0/ssztdc0.pdf

 

robenek@dps-az.cz